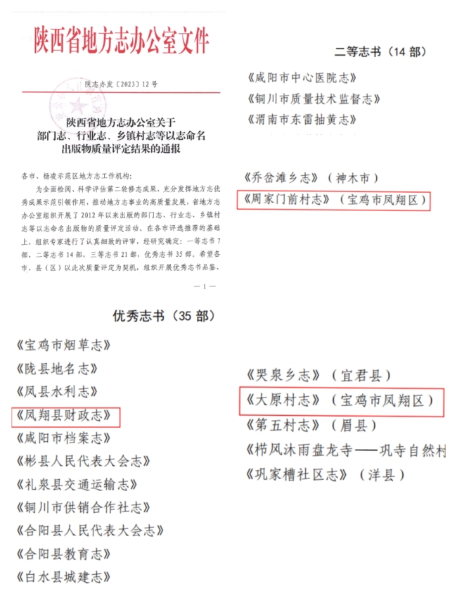
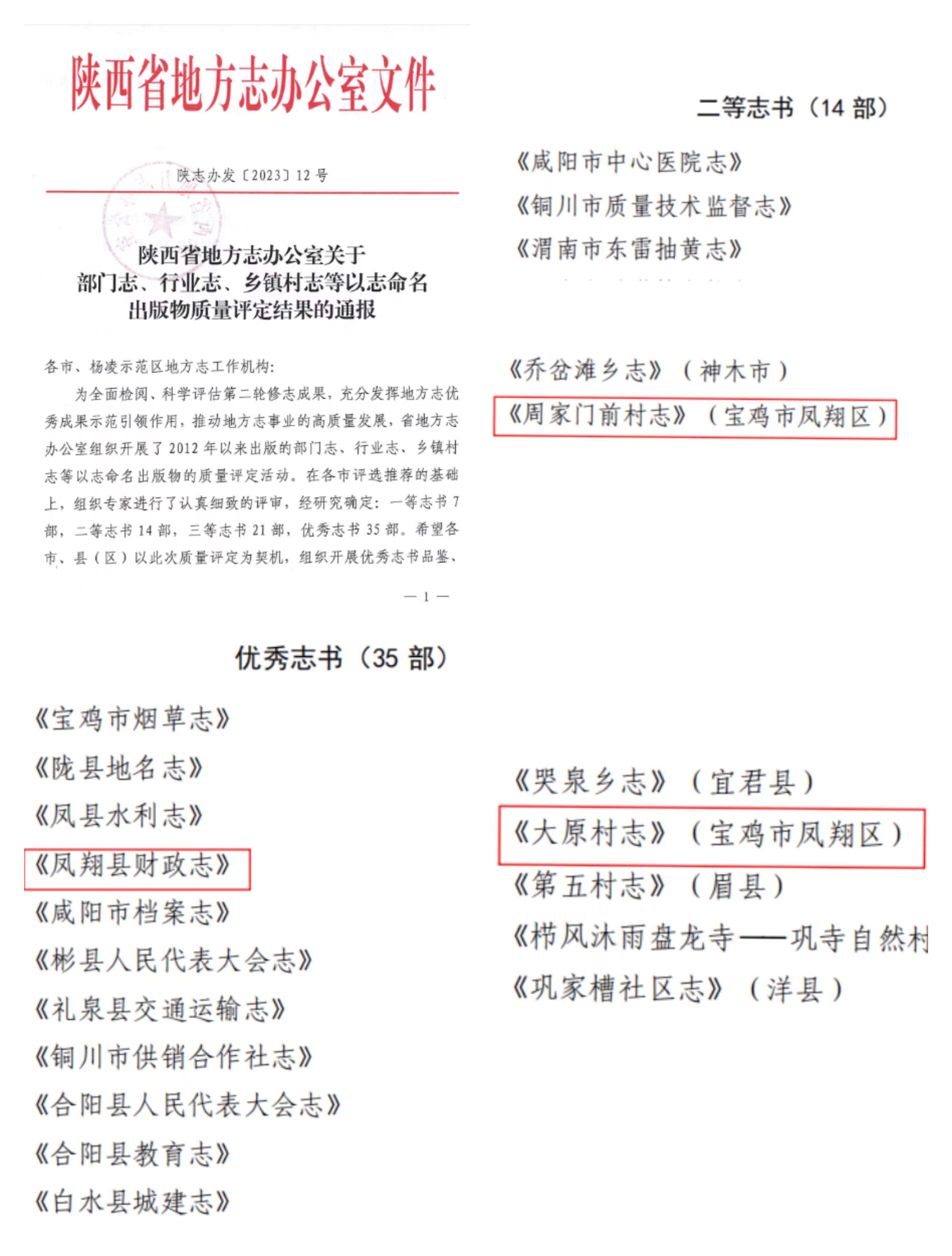
近日,从陕西省地方志办公室传来喜讯,在全省部门志、行业志、乡镇村志等以志书命名出版物质量评定中,宝鸡市凤翔区《周家门前村志》荣获“二等志书”、《凤翔县财政志》《大原村志》荣获“优秀志书”省级最高殊荣。
近年来,凤翔区地志办全面落实中、省、市地志办决策部署,切实实施凤翔方志文化工程,紧抓部门志、行业志、镇村志编纂工作,真抓实干、锐意进取,相继出版了《凤翔县水利志》《凤翔县统战志》(1936-2014)《大原村志》《凤翔县财政志》(1949-2015)《周家门前村志》《宝鸡市凤翔区人民代表大会志》(第三卷)等38部部门志、镇村志,为全区即将启动的第三轮修志编纂工作积累了丰富经验和宝贵资料。
2024年,区地志办将以此为契机,充分发挥优秀成果示范引领作用,扎实做好部门志、镇村志的编纂指导工作,全面部署史志编纂,重点抓好名镇、名村史志编纂、地方志鉴编修、地情资源利用及方志人才队伍建设,为奋力谱写凤翔新时代高质量发展新篇章做出方志新贡献。

陕公网安备61032202000120号
