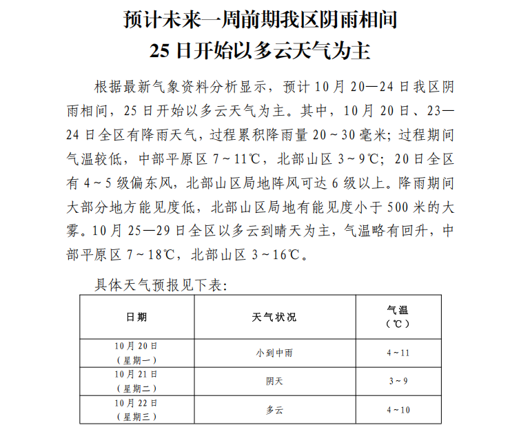
天气预报(10月20日——29日)

发布时间: 2025-10-21 08:54:27


主办:宝鸡市凤翔区人民政府办公室 陕ICP备15013079号-1 网站标识码:6103220011

陕公网安备61032202000120号 本网站建议使用IE8.0版本以上浏览器访问

宝鸡市凤翔区统计违纪违法举报电话0917-7212377